智能研发-智能运维

用“”做好每“壹次”服务
技术服务热线:
021-64207260

2022中欧管道系统振动分析与控制技术研讨会

邀 请 函

01

背景介绍

管道广泛应用于核能电力、石油化工、船舶海工等领域,以传递流体质量流、动量流或能量流。管路系统在内、外部的激励下,会产生内部流体的压力脉动和管壁的结构振动,当振动水平超过限值时,剧烈的振动会导致管道及连接部件的疲劳破坏,发生介质泄漏,引发安全事故。研究及解决管道振动问题,有助于提高生产可靠性、安全性和舒适性。

02

内容简介

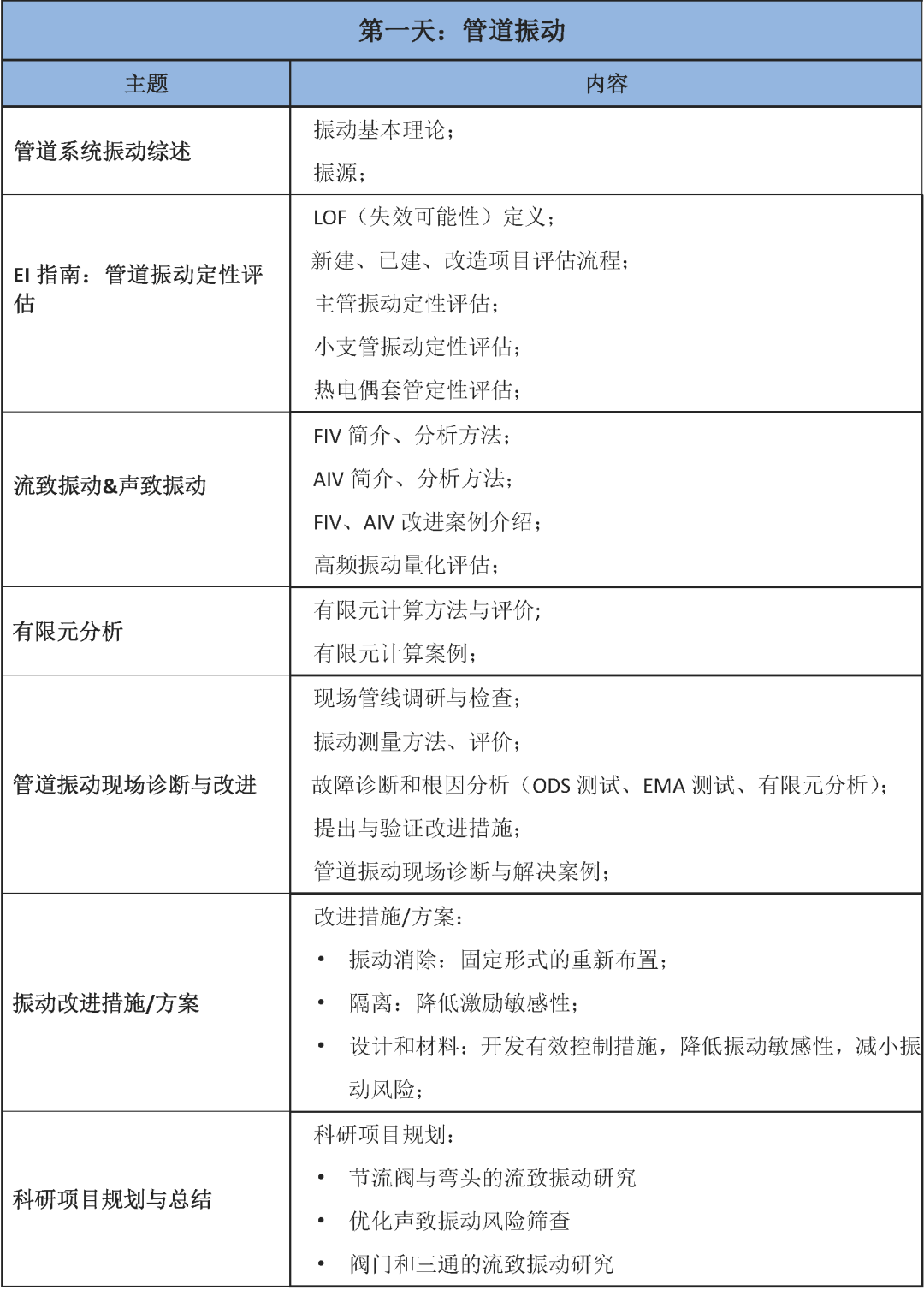
本次研讨会主要围绕管道系统与动设备的振动机理、振源类型、标准解读、风险评估、数值仿真、试验测试、优化控制及现场整改等进行专题分享,涉及议题包括以下方面:
图片

图 1 管道振动议题

图片

图片

       图 2 设备振动议题

03

报名方式

图片


培训费用:4500元/人

联系人:张伟(女士)  

邮件:zhangwei@yiduo-tech.com   

联系电话:18817517270

时间:2022年6月15至17日(周三、周四、周五)           

地点:上海

04

讲师介绍

图片


附件一:日程安排

图片
图片

图片

图片


附件二:项目案例

1、管道系统振动分析与优化

图片

2、结构减振设计与优化

3、设备振动控制

图片

4、环境噪声控制

图片


附件三:会议组织方

图片

法国VibraTec集团,成立于1986年,作为世界领先的振动与噪声控制技术服务公司,在能源行业具备35年工程经验,为AREVA、EDF、Total、BP、Shell、ExxonMobil、TechnipFMC、NOV、Samsung、Subsea7、Keppel等企业解决了大量管道振动、设备振动问题。

图片
懿朵科技,作为法国VibraTec集团中国区独家合作伙伴,是以振动与噪声控制为核心的专业技术服务及软硬件提供商。懿朵科技联合法国VibraTec集团为核能电力、船舶海工、石油化工等能源行业客户提供国际化的振动与噪声技术服务:管道振动分析与控制、设计支持、现场诊断与故障排除、海洋平台噪音分析、工厂验收测试、在线监测与寿命评估、软硬件系统集成开发、技术培训等。



首页            关于我们            解决方案            研发平台            新闻资讯            联系我们
技术服务热线
021-64207260